两种降水客观统计方法对ECMWF集合平均降水预报的订正研究 |
| 焦洋, 郑丽娜, 张永婧, 苏轶 |
|
Correction of ECMWF ensemble average precipitation forecast using two objective precipitation statistical methods |
| JIAO Yang, ZHENG Lina, ZHANG Yongjing, SU Yi |
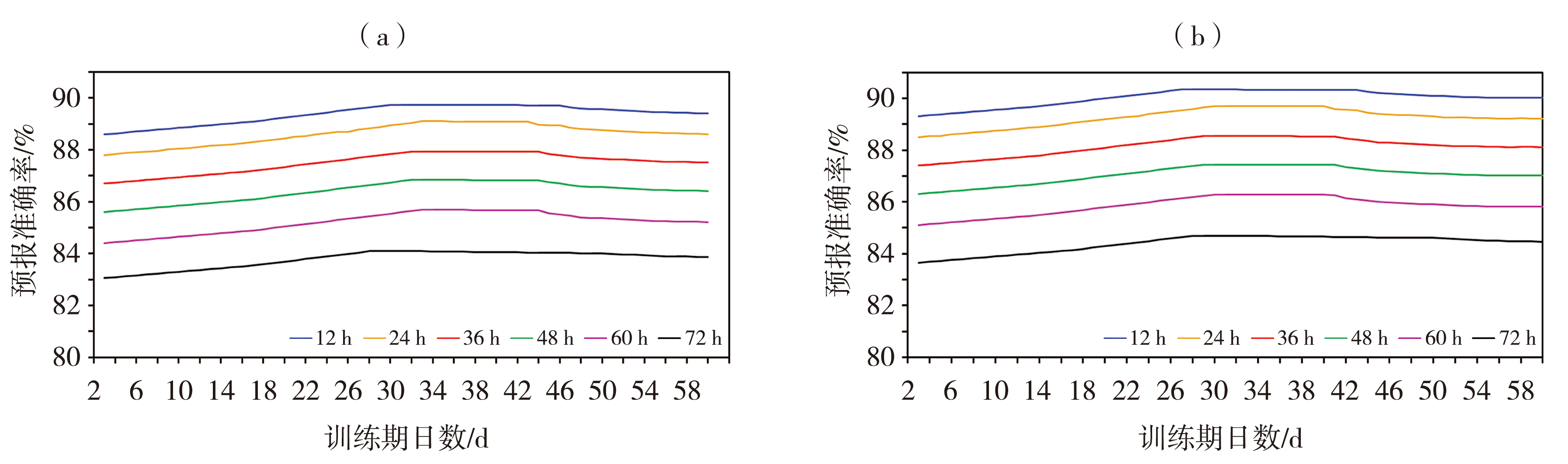
| 图1 2种订正算法12~72 h预报时效逐12 h的降水预报准确率随滑动训练期的变化 (a)EC_EPEM_MOS,(b)EC_EPEM_OTS |
| Fig.1 Variation of accuracy of precipitation forecast in 12 hours interval with the change of running training period for prediction period of 12 to 72 hours for two correction algorithms (a) EC_EPEM_MOS, (b) EC_EPEM_OTS |
|